Home
|
Table of Contents
|
Overview Map
|
Icon Legend
Projektmanagement
Ihre Kommentare richten Sie bitte an:
hans@haslberger.net
Home
>
4. Projektplanung
>
4.1 Planungsinstrumente
>
4.1.3 Projektstrukturplan
Previous
Next
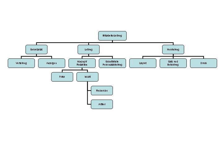
4.1.3
Projektstrukturplan
Bei der Erstellung eines Projektstrukturplanes haben Sie unterschiedliche Möglichkeiten
nach Aufgaben
gliedern Sie die im Projekt anfallenden Aufgaben in einige (max5-7) unterpunkte auf und untergliedern Sie diese wiederum
nach Zuständigkeiten
Erfassen Sie die wichtigsten Personen im Projekt und teilen Sie ihnen Aufgabenpackete zu
Beispiel Mitarbeiterzeitung
Top
Powered by MindManager X5
Last updated:
25.04.2005